Valve Service Solutions
- ลดค่าใช้จ่าย
- ยืดอายุการใช้งานของวาล์ว
- พร้อมให้บริการตลอด 24 ชม.




Maintenance for Work
ศูนย์ซ่อมบำรุงวาล์วอุตสาหกรรมทุกชนิด ไม่้ว่าจะเป็น Safety valve / Relief valve, Gate valve , Globe valve, Butterfly valve , Ball valve, Check valve, Control valve, Pilot valve / Regulator, Spare Parts valve ทุกชนิด รับปรึกษาการเลือกใช้ Spare Parts valve ให้เหมาะสมกับสายงานการผลิต, Engineering Plastic & Make to order
TNK Valve & Service is “Maintenance center for all kinds of industrial valves”. We are offers full valve services for support during shutdowns and normal operation. Our also support service and product with quick response capabilities which includes a fully tooled mobile machine shop. Our field service team is highly experienced with competency in machining and assembly. And then we are consultants selection spare parts valve to fit the routing Engineering Plastic & Make to order.
Instrument Work
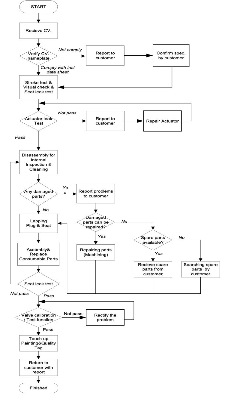
- Overhaul Control Valve.
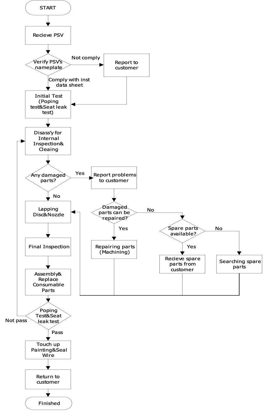
- Overhaul Safety Valve.
- Calibration Equipment Instrument Loop checks.
- Commissioning and Start up magnetic flow.
- Valve Calibration and Functions Test.
- New Valve Tests.
Mechanical Work
- Overhaul Manual Valve.
- Overhaul Rotary Valve.
- Overhaul Gear of Valve.
- Re-Packing Manual Valve.
- New Valve Tests.
- Replacement new valve.
High Technology, Tools and Equipment
High Potential Test
- Water test high pressure up to 10,000 Psi
- Bench test valve Maximum Pressure 10” 2500 Lb.
- Bench test valve Maximum Size 20” 300 Lb.
- Bench test for Safety valve up to 200 bar (8” 600 Lb).
- Flange test valve up to 54” 150 Lb.
- Auto Lapping and lapping tools up to 48”.
- Light band testing.
- Flow meter of leak testing for control valve
- Calibration for control valve
Shop Equipments
- Machine tool for repair valve
- Pressure gauge for calibration
- Crane 5 tons for 1 unit and Crane 3 tons 1 unit.
- Hiab




